SGM2049C ÊÇÒ»¿î¸ß¾«¶È¡¢µÍÔëÉù¡¢µÍѹ²îµÄÏßÐÔÎÈѹÆ÷¡£¡£¡£ËüÄܹ»Ìṩ 2A Êä³öµçÁ÷£¬£¬£¬£¬µä·¶Ñ¹²î½öΪ 80mV¡£¡£¡£ÊÂÇéÊäÈëµçѹ¹æÄ£Îª 1.1V ÖÁ 7V£¨ÓÐ BIAS£©ºÍ 1.4V ÖÁ 7V£¨ÎÞ BIAS£©¡£¡£¡£SGM2049C µÄÊä³öµçѹ¿Éͨ¹ýÒý½ÅÑ¡ÔñÉèÖÃΪ 0.8V ÖÁ 3.95V£¬£¬£¬£¬Ò²¿Éͨ¹ýÍⲿµç×è·ÖѹÆ÷µ÷ÀíΪ 0.8V ÖÁ 5.2V¡£¡£¡£
ÆäËû¹¦Ð§°üÀ¨Âß¼¿ØÖƹضÏģʽ¡¢¶Ì·µçÁ÷ÏÞÖÆºÍÈȹضϱ£»£»£»£»¤¡£¡£¡£SGM2049C ¾ßÓÐ×Ô¶¯·Åµç¹¦Ð§£¬£¬£¬£¬¿ÉÔÚ½ûÓÃ״̬ÏÂ¶Ô VOUT ¿ìËٷŵ硣¡£¡£
SGM2049C ÊÊÓÃÓÚÐèÒª¸ß¾«¶È¡¢µÍÔëÉùºÍ´óµçÁ÷µçÔ´µÄÓ¦Ó㬣¬£¬£¬ÈçÄ£Êýת»»Æ÷ (ADC)¡¢Êýģת»»Æ÷ (DAC) ºÍÉäÆµÔª¼þ¡£¡£¡£
SGM2049C ¾ßÓм«¸ßµÄ¾«¶È¡¢Ò£¸ÐºÍÈíÆô¶¯¹¦Ð§£¬£¬£¬£¬¿É½µµÍÀËÓ¿µçÁ÷£¬£¬£¬£¬È·±£Îª FPGA¡¢DSP ºÍ ASIC µÈÊý×Ö¸ºÔع©µçʱʵÏÖ×î¼ÑϵͳÐÔÄÜ¡£¡£¡£
SGM2049C ½ÓÄÉÇкϻ·±£ÀíÄîµÄ TQFN-3.5¡Á3.5-20L ºÍ TQFN-5¡Á5-20L ÂÌÉ«·â×°£¬£¬£¬£¬ÊÂÇéζȹæÄ£Îª -40¡æ ÖÁ +125¡æ¡£¡£¡£

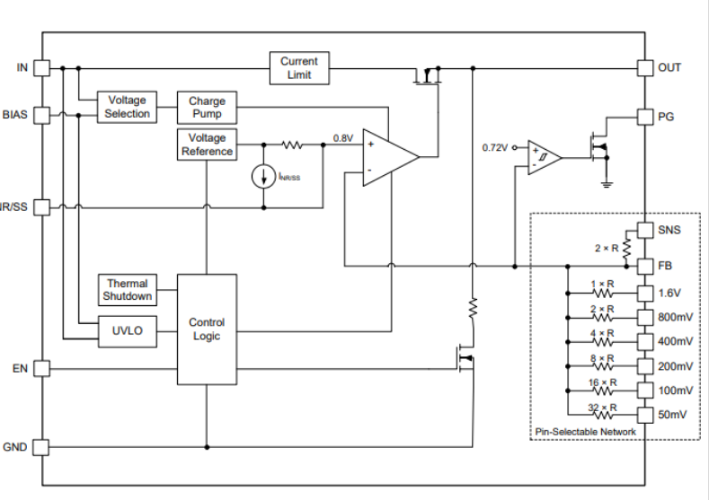
ͼ 1 SGM2049C ¹¦Ð§¿òͼ
¹ØÓÚÊ¥°î΢µç×Ó
SG Micro Corp
Ê¥°î΢µç×Ó£¨±±¾©£©¹É·ÝÓÐÏÞ¹«Ë¾£¨¹ÉƱ´úÂë 300661£©×¨×¢ÓÚ¸ßÐÔÄÜ¡¢¸ßÆ·ÖÊÄ£Ä⼯³Éµç·µÄÑз¢ºÍÏúÊÛ¡£¡£¡£²úÆ·ÁýÕÖÐźÅÁ´ºÍµçÔ´ÖÎÀíÁ½´óÁìÓò£¬£¬£¬£¬ÓµÓÐ 30 ´óÀà 4600 Óà¿î¿É¹©ÏúÊÛÐͺţ¬£¬£¬£¬ËùÓÐ×ÔÖ÷Ñз¢£¬£¬£¬£¬ÆÕ±éÓ¦ÓÃÓÚ¹¤Òµ¿ØÖÆ¡¢Æû³µµç×Ó¡¢Í¨Ñ¶×°±¸¡¢ÏûºÄÀàµç×ÓºÍÒ½ÁÆÒÇÆ÷µÈÁìÓò£¬£¬£¬£¬ÒÔ¼°ÎïÁªÍø¡¢ÐÂÄÜÔ´ºÍÈ˹¤ÖÇÄܵÈÐÂÐËÊг¡¡£¡£¡£
