´¨ÍÁ΢µç×ÓCA-IF1022-Q1¾ßÓнÐÐѹ¦Ð§µÄ˫ͨµÀLINÊÕ·¢Æ÷ÐÂÆ··¢²¼£¡¸Ã²úƷʵÏÖÁË´Ó¾§Ô²Éú²úµ½·â×°²âÊÔÌìϲú»¯¡£¡£¡£
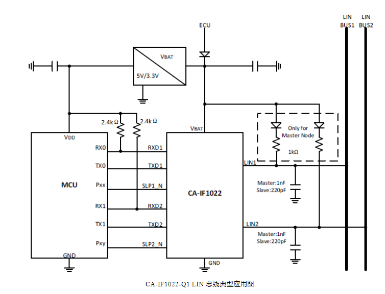
01²úÆ·¸ÅÊö CA-IF1022-Q1ÊÇÒ»¿î˫ͨµÀÍâµØ»¥ÁªÍøÂ磨LIN£© ÊÕ·¢Æ÷£¬£¬£¬LINÊÇÖ§³ÖÆû³µ³µÔØÍøÂçµÄµÍËÙͨÓÃÒì²½ÊÕ·¢Æ÷£¨UART£©Í¨Ñ¶ÐÒé¡£¡£¡£CA-IF1022-Q1ͨ¹ýTXDxÒý½Å¿ØÖÆLINx×ÜÏßµÄ״̬£¬£¬£¬Ê¹Æä¾ß±¸½ÏºÃµÄѹ°ÚÂʺͲ¨ÐÎÕûÐΣ¬£¬£¬´Ó¶øïÔ̵ç´Å·øÉ䣨EME£©£¬£¬£¬²¢Í¨¹ýÆä¿ªÂ©RXDxÊä³öÒý½Å±¨¸æ×ÜÏßµÄ״̬¡£¡£¡£ CA-IF1022-Q1ͨ¹ý¿íÊäÈëµçѹ¹æÄ£À´Ö§³Ö12VÓ¦Ó㬣¬£¬±ðµÄ»¹Ö§³ÖµÍ¹¦ºÄ˯Ãßģʽ¡£¡£¡£¸ÃÆ÷¼þÖ§³Öͨ¹ý´ÓLINxºÍSLPx_NÒý½Å½ÐÐѵĹ¦Ð§¡£¡£¡£ CA-IF1022-Q1¼¯³ÉÁËÓÃÓÚ´Ó½ÚµãÓ¦ÓúÍESD±£»£»£»£»£»¤µÄµç×èÆ÷£¬£¬£¬´Ó¶øïÔÌϵͳӦÓÃÖÐÍⲿ×é¼þµÄÊýÄ¿¡£¡£¡£Ò»µ©±¬·¢½ÓµØÆ¯ÒÆ»òÕßVBATµçÔ´µçѹ¶Ï¿ª£¬£¬£¬¸ÃÆ÷¼þ¿É±ÜÃâ·´ÏìµçÁ÷¾LINxÁ÷ÏòµçÔ´ÊäÈë¡£¡£¡£ CA-IF1022-Q1¾ßÓнϸߵÄESD±£»£»£»£»£»¤ÄÜÁ¦¡£¡£¡£ÆäÖÐLINxºÍVBATµÄIEC 61000-4-2ͨ¹ý¡À10kV£¬£¬£¬HBMͨ¹ý¡À14kV£»£»£»£»£»TXDx¡¢RXDxºÍSLPx_NµÄHBMͨ¹ý¡À8kV£»£»£»£»£»ËùÓйܽŵÄCDMͨ¹ý¡À2kV¡£¡£¡£ 02²úÆ·ÌØÕ÷ ? ÇкÏÃæÏòÆû³µÓ¦ÓÃµÄ AEC-Q100 ±ê×¼(ÈÏÖ¤ÖÐ) ? ÇÐºÏ LIN2.0¡¢LIN2.1¡¢LIN2.2¡¢LIN2.2A ºÍ ISO 17987-4:2016(12V) µçÆøÎïÀí²ã£¨EPL£©±ê×¼ ? ÇкÏÃæÏò³µÁ¾Ó¦ÓÃµÄ SAE J2602-1 LIN ÍøÂç±ê×¼ºÍÃæÏò³µÁ¾Ó¦ÓÃµÄ SAE J2602-2 LIN ÍøÂç±ê×¼ÇкÏÐÔ²âÊÔ ? Ö§³Ö 12V Ó¦Óà ? ¿íÊÂÇéµçѹ¹æÄ££º - VBAT ¹æÄ£Îª 5V ÖÁ 18V ? LIN ´«ÊäÊý¾ÝËÙÂʸߴï 20kbps ? ÊÂÇéģʽ£º - Õý³£Ä£Ê½ - µÍ¹¦ºÄ´ý»úģʽ - µÍ¹¦ºÄÐÝÃßģʽ ? Ö§³ÖµÍ¹¦ºÄģʽ½ÐÐÑ - ͨ¹ý LINx ×ÜÏßʵÏÖÔ¶³Ì½ÐÐÑ - ͨ¹ý SLPx_N Òý½ÅʵÏÖÖ±½Ó½ÐÐÑ ? Ö§³Ö 3.3V¡¢5V ÊäÈëµçƽ ? ¼¯³É 30k¦¸ LINx ÉÏÀµç×è ? ÔÚ LINx ×ÜÏßºÍ RXDx Êä³öʵÏÖÉϵç/¶ÏµçÎÞ×ÌÈÅÔËÐÐ ? ±£»£»£»£»£»¤¹¦Ð§£º¡À42V LINx ×ÜÏßÈÝ´í¡¢42V ¸ºÔØÍ»½µÖ§³Ö¡¢IEC ESD ±£»£»£»£»£»¤¡¢VBAT ÊäÈë¶ËÉϵÄǷѹ±£ ? Çл»µ½Õý³£Ä£Ê½Ê±µÄ³õʼ TXDx ¼ì²â ? ½áιæÄ££º-40¡ãC ÖÁ 150¡ãC ? ·â×°ÐÎʽ£º - SOIC14 ·â×°(3.9mm x 8.65mm) - ÎÞÒýÏß DFN14 ·â×°(3.0mm x 4.5mm) - QFN24 ·â×°(3.5mm x 5.5mm) 03µä·¶Ó¦Óà ? ³µÉíµç×Ó×°ÖúÍÕÕÃ÷ ? ÐÅÏ¢ÓéÀÖϵͳºÍÒDZí×é ? »ìÏý¶¯Á¦µç¶¯Æû³µºÍ¶¯Á¦×ܳÉϵͳ ? ±»¶¯Çå¾² ? µçÆ÷ 04Ó¦ÓÃͼ

